Размер шрифта:
A
A
A
Цветовая схема:
Обычная
Ч/Б
Тёмная
Голубая
Межбуквенный интервал:
Обычный
Средний
Большой
✕ Обычная версия
Карта AITU
Контакты
Вакансии
AITU Store
РУС
О нас
Поступление
Студенту
Конкурсы и олимпиады
Международное сотрудничество
RU
Меню
О нас
Поступление
Студенту
Конкурсы и олимпиады
Международное сотрудничество
Ссылки
Карта AITU
Контакты
Вакансии
AITU Store
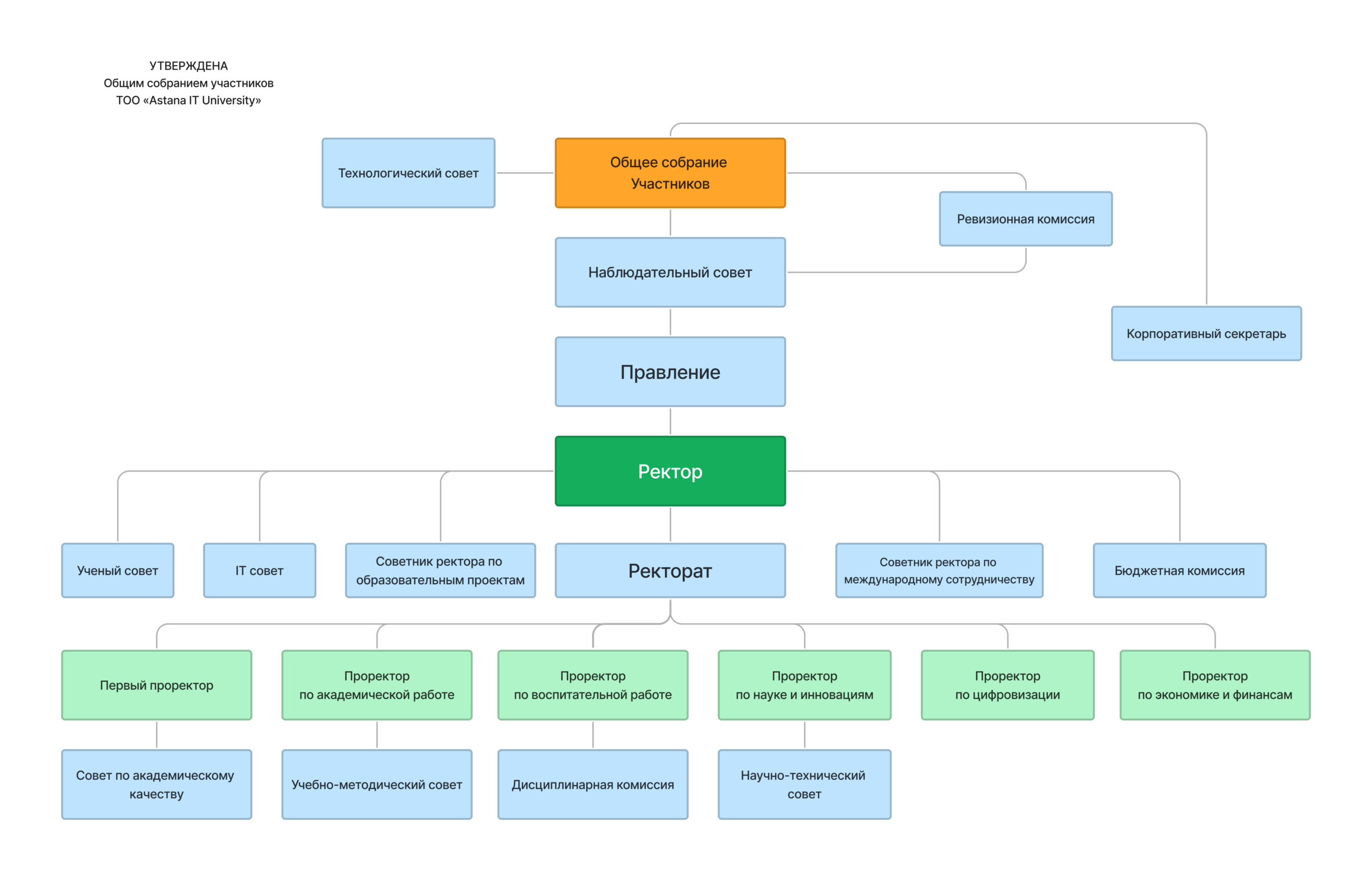
Управляющая структура Университета
Astana IT University